Overslaan en naar de inhoud gaan
Home

Hoofdnavigatie

  • Hulpen
      • Energie
      • Gezondheid
      • Huisvesting & Dakloosheid
      • ISP
      • Jeugd & Gezin
      • Leefloon
      • Schuldenbemiddeling
      • Senioren
      • Sociale en culturele participatie
  • Het OCMW
      • Wie zijn wij?
      • Organigram
      • Transparantie
      • Rust- en verzorgingstehuis Val des Roses
      • Contacten
      • Toegang voor gezondheidswerkers
      • Jobs - Werken bij het OCMW
      • Raad voor maatschappelijk welzijn
  • Bibliotheek
  • Agenda
  • De Sociale Coordinatie van Vorst
      • De Sociale Coordinatie
      • Dienstenplan "Sociaal Vorst"
      • LWGC Laag Vorst
      • Diagnostische bibliotheek
      • Diogene
  • FAQ

Contact

  • Contact
  • FR
  • NL

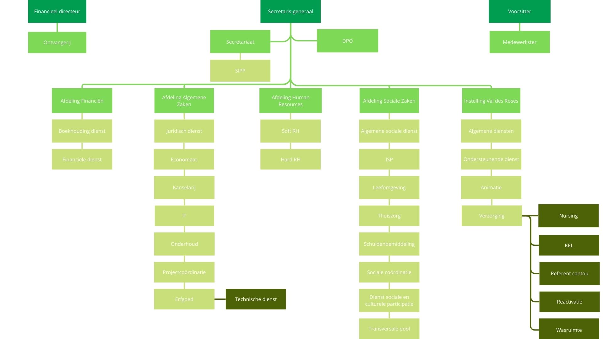
Organigram

Kruimelpad

  1. Je bent hier :
  2. Home
  3. Het Ocmw
  4. Organigram

 

Accueil

Voet

  • Agenda
  • Bibliotheek
  • Contact
  • FAQ
  • Hulpen
  • Transparantie
  • Wettelijke vermeldingen
Toegang voor zorgprofessionals
© 2026 Caravane media